来源:山东省教育招生考试院
山东省普通高校招生考试政策百问百答(下)
(2024版)
51.本科高校综合评价招生的考生综合成绩是怎样确定的?
答:我省本科高校综合评价招生的考生综合成绩,由3门统一高考科目(含语文、数学、外语)成绩、3门普通高中学业水平等级考试科目成绩、高校考核成绩(含笔试、面试)和考生综合素质评价成绩按一定比例计算形成(其中夏季高考总成绩原则上不低于50%)。招生院校按照招生章程,依据考生综合成绩择优录取。
52.本科高校综合评价招生如何填报志愿和录取?
答:本科高校综合评价招生在普通类提前批,考生需根据自身取得的试点高校入围资格情况进行志愿填报。省教育招生考试院根据试点高校入围考生名单、考生志愿及该校录取最低控制分数线,分试点高校一次性全部投档,由试点高校根据相关招生计划及考生综合成绩,从高分到低分择优确定预录取名单,并按规定程序办理录取手续。录取最低控制分数线按高考成绩由试点高校自行确定,但不得低于我省普通类一段线。
53.考生能否报考多个高校的本科综合评价招生?
答:在网上报名时,考生可报名多个高校的本科综合评价招生,但不同学校的高校测试时间可能存在冲突,且即使获得多个高校的入围资格,进行志愿填报时也只能选择其中一所填报。
54.中学综合素质评价在高校招生中发挥什么作用?
答:高校招生中,综合素质评价的使用权在高校。在本科综合评价招生中,作为报考条件和初次遴选的重要依据之一;在高职(专科)综合评价招生中,高校将综合素质评价作为选拔录取参考,纳入到综合评价内容;在统一高考招生中,高校可事先对考生综合素质评价提出要求,作为录取参考。
55.强基计划的人才选拔定位是什么?
答:强基计划指导思想和原则是服务国家战略,着力选拔一批对基础研究有志向、有兴趣、有天赋的青年学生进行专门培养,为国家重大战略领域输送后备人才。主要选拔有志于服务国家重大战略需求且综合素质优秀或基础学科拔尖的学生,选拔主体是高考成绩优异的学生和少数在某个领域具有突出才能的人才。
56.强基计划招生专业范围有哪些?
答:强基计划突出基础学科的支撑引领作用,重点在数学、物理、化学、生物、力学、基础医学、育种、历史、哲学、古文字学等相关专业招生。聚焦高端芯片与软件、智能科技、新材料、先进制造和国家安全等关键领域以及国家人才紧缺的人文社会科学领域。高校会结合自身办学特色,合理安排招生专业,并建立学科专业的动态调整机制,根据新形势要求和招生情况,适时调整强基计划招生专业,加强本硕博衔接培养,更好服务高水平科技自立自强。
57.强基计划试点院校范围有哪些?
答:强基计划目前在部分“一流大学”建设高校范围内开展试点。试点高校名单:
北京大学、中国人民大学、清华大学、北京航空航天大学、北京理工大学、中国农业大学、北京师范大学、中央民族大学、南开大学、天津大学、大连理工大学、吉林大学、哈尔滨工业大学、复旦大学、同济大学、上海交通大学、华东师范大学、南京大学、东南大学、浙江大学、中国科学技术大学、厦门大学、山东大学、中国海洋大学、武汉大学、华中科技大学、中南大学、中山大学、华南理工大学、四川大学、重庆大学、电子科技大学、西安交通大学、西北工业大学、兰州大学、国防科技大学、东北大学、湖南大学、西北农林科技大学等39所高校。
58.强基计划在人才培养上有什么新举措?
答:强基计划将积极探索基础学科拔尖创新人才培养模式。一是单独制定培养方案。高校对通过强基计划录取的学生可单独编班,配备一流的师资,提供一流的学习条件,创造一流的学术环境与氛围,实行导师制、小班化培养。建立激励机制,增强学生的荣誉感和使命感。通过强基计划录取的学生入校后原则上不得转到相关学科之外的专业就读。二是畅通成长发展通道。对学业优秀的学生,高校可在免试推荐研究生、直博、公派留学、奖学金等方面予以优先安排。探索建立本—硕—博衔接的培养模式。三是推进科教协同育人。鼓励国家实验室、国家重点实验室、前沿科学中心、集成攻关大平台和协同创新中心等吸纳这些学生参与项目研究,探索建立结合重大科研任务开展人才培养机制。四是强化质量保障。建立科学化、多阶段的动态进出机制,对进入强基计划的学生进行综合考查、科学分流。建立在校生、毕业生跟踪调查机制和人才成长数据库,根据质量监测和反馈信息不断完善招生和人才培养方案。加强对学生的就业教育和指导,积极输送高素质后备人才。
59.强基计划报考流程是什么?
答:每年约3月底至4月,高校公布强基计划招生简章,考生进行网上报名。6月份,考生参加我省夏季高考。高考后,高校确定参加学校考核的考生名单,并组织考核,在我省提前批录取前确定录取名单。
60.强基计划的录取方式是怎样的?
答:强基计划在保证公平公正的前提下,探索建立多维度考核评价考生的招生模式。主要有两种模式:
一是高校依据考生的高考成绩、高校考核成绩进行录取。考生参加统一高考和高校考核后,高校将考生高考成绩、高校综合考核结果及综合素质评价情况等按比例合成考生综合成绩(其中高考成绩所占比例不得低于85%),按综合成绩由高到低顺序录取。
二是对于极少数在相关学科领域具有突出才能和表现的考生,高校制定破格入围高校考核的条件和破格录取的办法、标准,并提前向社会公布。考生参加统一高考后,由高校组织相关学科领域专家对考生进行严格考核,达到录取标准的,经高校招生工作领导小组审定,报生源所在地省级招生考试委员会核准后予以破格录取。破格录取考生的高考成绩原则上不得低于我省特殊类型招生控制线。
具体的录取方式,考生须查看报考高校的强基计划招生简章。
61.报考强基计划的考生需要填报强基计划志愿吗?
答:我省录取期间不设强基计划志愿,考生无需填报强基计划志愿。考生需要通过教育部“阳光高考”平台向高校直接报名,高校会将录取名单提供我省,我省依据名单在提前批录取开始之前完成强基计划录取。若考生被高校的强基计划录取,则不能再参与我省后续其他类型的录取。
62.强基计划与本科综合评价招生可以同时报考吗?
答:考生可以同时报考,但强基计划与本科综合评价招生的高校测试时间可能存在时间冲突,且强基计划录取在本科综合评价招生录取之前。
63.在我省招收少年班的高校有哪些?有什么规定?
答:目前有中国科学技术大学、东南大学、西安交通大学等高校面向我省招收少年班考生,高二及以下年级的考生若获得相关高校的报考资格,可参加我省高考报名。北京大学、清华大学、四川大学部分拔尖创新人才培养计划也招收非高中毕业生。详细的报名要求需查看高校招生简章。需要注意的是,报考此类计划的非高中毕业生,其高考成绩仅用于有关高校少年班等特定类型招生录取,不得用于填报其他普通高校志愿及参与录取。
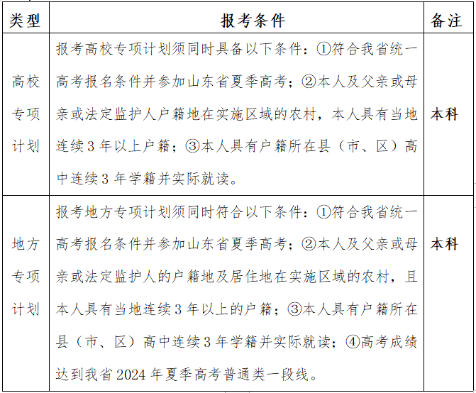
64.我省学生专项计划有几种形式?报考条件是什么?
答:我省专项计划有:高校专项计划、地方专项计划。重点注意:往年被专项计划录取后放弃入学资格或退学的考生,不再具有专项计划报考资格。
65.农村专项计划录取考生是否定向农村就业?
答:农村专项计划是国家为更好地促进教育公平、让更多的农村学生上大学而出台的一项优惠政策,不是定向就业,对于考生毕业后的就业去向没有限制。
66.高校专项计划的招生高校有哪些?如何进行报名、填报志愿?
答:高校专项计划招生是教育部面向农村和脱贫地区实施的招生类型,招生高校主要为部属重点高校,均为本科层次,详细学校名单可通过教育部“阳光高考”平台(https://gaokao.chsi.com.cn/)查询。满足报名条件的考生,需通过教育部“阳光高考”平台于4月25日前完成网上报名。审核通过获得相应高校报考资格的考生,需在我省普通类特殊类型批填报取得资格的高校及专业志愿,考生若同时获得多所高校的资格,仅能选择其中1所进行填报,且考生成绩必须达到我省普通类特殊类型招生控制线。
67.地方专项计划的招生高校有哪些?如何进行报名、填报志愿?
答:地方专项计划招生是我省面向农村和脱贫地区实施的招生类型,均为本科层次,招生高校主要为我省省属重点高校。高考成绩公布后,考生须于6月30日前到所在县(市、区)教育(教体)局资格审核承办部门进行资格审核,具体报名条件要求,请登录山东省教育厅官网查看《关于做好2024年面向农村和脱贫地区学生招生专项计划工作的通知》。获得我省地方专项资格的考生需在普通类常规批填报地方专项计划志愿,地方专项计划志愿包含在96个志愿之内。
68.高职院校专项计划的招生高校有哪些?如何进行报名、填报志愿?
答:高职院校专项计划招生是面向我省建档立卡脱贫享受政策户和防返贫监测帮扶对象家庭(脱贫不稳定户、边缘易致贫户和严重困难户)学生实施的招生类型,均为高职(专科)层次,招生高校主要为我省重点高职院校。获得我省高职院校专项资格的夏季高考考生需在普通类常规批第2次志愿填报时填报高职院校专项计划,作为96个志愿之一填报;获得资格的春季高考考生需在春季高考专科批单独填报高职院校专项计划。具体政策及报名条件要求,请届时关注山东省教育厅官网。
69.公费生有哪几种类型?报考条件有哪些?
答:我省公费生包括公费师范生、公费医学生、公费农科生三种类型。其中公费师范生、公费农科生招生层次为本科,公费医学生招生层次包括本科和专科。
报名考生需满足:①热爱所报考专业及将来从事职业,品行良好,遵纪守法。②通过山东省普通高等学校招生报名且夏季高考成绩不低于我省普通类一段线。③自愿承诺签订并履行公费生协议。公费师范生、医学生要保证毕业后在定向就业单位工作不少于6年,公费农科生要保证毕业后在定向就业单位工作不少于5年。其中,学前教育专业的公费师范生,就业地区公办幼儿园实行人员控制总量备案方式管理的,按照省委组织部等4部门联合印发的《山东省实行人员控制总量备案管理的事业单位人事管理办法(试行)》(鲁人社发〔2017〕53号),中共山东省委组织部、山东省人力资源和社会保障厅《关于优化事业单位人事管理的通知》(鲁人社发〔2019〕37号)等文件要求进行管理。④身体健康,报考公费师范生、医学生要具备认定教师资格或医师资格的身体条件等。
70.公费生可享受的优惠政策有哪些?
答:公费生在校学习期间免除学费、住宿费,并给予一定的生活补助。所需经费由省财政按每生每年10000元的标准拨付高校。其中生活补助经费标准为每生每年4000元,学校按每人每月(共10个月,寒暑假除外)400元标准足额发放。我省将根据经济发展水平和财力状况,逐步提高经费拨付标准和生活补助标准。公费生应按协议就业,由相关部门根据协议规定落实工作岗位,有编有岗,违约者需承担相应责任并缴纳违约金。
公费生相关政策若有变化,以我省最新文件为准。
71.哪些考生具有保送资格?通过什么方式可以获得保送入学资格?
答:(1)中学生学科奥林匹克竞赛国家集训队成员、济南外国语中学推荐优秀学生、公安英烈子女、退役运动员等4类人员具有保送资格。
(2)中学生学科奥林匹克竞赛国家集训队成员,经所报考高校测试后决定是否具有保送资格。
济南外国语学校推荐的优秀学生可以保送,保送人数不得超过教育部规定的名额,所推荐的学生只可保送高校的外国语言文学类专业。
符合教育部、国家体育总局等联合印发的《关于进一步做好退役运动员就业安置工作的意见》和《体育总局科教司关于做好2024年优秀运动员免试进入高等学校学习有关事宜的通知》规定的运动员,经体育总局资格审核并报教育部备案后,可免试进入高校学习。
符合公安部、教育部联合印发的《关于进一步加强和改进公安英烈和因公牺牲伤残公安民警子女教育优待工作的通知》有关条款的公安英烈子女,可保送入学。
根据《教育部办公厅关于做好有关高校保送录取世界技能大赛获奖选手工作的通知》,作为中国国家代表队选手在世界技能组织主办的“世界技能大赛”中获奖的我省高校应届中职毕业生,具备保送至高校相应的高职或本科专业深造的资格。
72.高水平运动队的招生条件是什么?
答:高等学校高水平运动队招生是指经过教育部批准的招生高校根据本校高水平运动队项目的建设需要,从参加全国统考的学生中特招有体育项目特长且又符合高等学校年度招生工作规定的学生。
根据教育部规定,2024年起,符合生源省份高考报名条件,获得国家一级运动员(含)以上技术等级称号者方可报考高水平运动队。2027年起,符合生源省份高考报名条件,获得国家一级运动员(含)以上技术等级称号且近三年在国家体育总局、教育部规定的全国性比赛中获得前八名者方可以报考高水平运动队。2024年起,高水平运动队考生文化考试成绩全部使用全国统一高考文化课考试成绩。专业测试全部纳入全国统考,由国家体育总局牵头组织实施,高校不再组织相关校考。
凡以同等学力报考的考生必须提供与高级中等教育相当的学习证明和成绩单,由省级教育行政部门协助招生院校对其资格进行认定。未经资格认定的同等学力考生不得报考。试点高校根据教育部要求确定本校报名条件,考生所持本人运动员技术等级证书中的运动项目应与报考高校的运动项目一致。
73.高水平运动队如何填报志愿?
答:报考高水平运动队均需填报高考志愿。高水平运动队在普通类提前批单设志愿,设1个高校志愿。考生只能填报取得教育部“阳光高考”平台公示录取资格的高校,同时取得多个高校录取资格的也只能填报1个高校志愿。
74.高水平运动队招生与体育类招生的主要区别有哪些?
答:(一)专业考试形式不同。根据教育部规定,高水平运动队专业测试采取全国统考,全国统考考试实施方案由国家体育总局制定。体育类考生须参加我省体育类专业省级统考。
(二)文化课要求不同。2024年起,高水平运动队考生文化考试成绩全部使用全国统一高考文化课考试成绩。相关文件规定的部分“双一流”建设高校,要求考生的高考成绩须达到生源省份普通类本科批次录取控制分数线;其他高校要求考生的高考成绩须达到生源省份普通类本科批次录取控制分数线的80%。体育类考生采用综合分进行录取。
75.春季高考统一考试招生考试科目有哪些?总成绩如何组成?
答:春季高考统一考试包括“知识”和“技能”两部分,考试科目和分值如下表:
76.春季高考招生计划和专业类别是如何划分的?
答:2024年春季高考统一考试招生分为30个专业类别,分别是现代农艺、烹饪、畜牧养殖、建筑、机械制造、设备维修、机电技术、自动控制、电气技术、电子技术、化工与环境、服装、车辆维修、运输、数字媒体、网络技术、软件与应用技术、医学技术、药学、护理、财税、市场营销、电子商务、国际商务、物流管理、酒店管理、旅游管理、公共服务与管理、学前教育、艺术设计。
77.春季高考统一考试招生考试时间是如何安排的?什么时间考试?
答:春季高考统一考试分为技能测试、知识考试两部分。
技能测试按30个类别分别进行,委托我省部分高校具体组织实施。2024年技能测试安排在3月9日至19日进行,具体考试时间由各主考院校根据报考情况自主确定。
知识考试由省教育招生考试院统一管理、统一命题、统一编场、统一评阅。考点、考场由各市教育招生考试机构安排,考点设在县级(含)以上人民政府所在地,考生在高考报名所在市参加考试。具体考试时间安排如下:
时间
2024年5月18日
2024年5月19日
上午
9:00—11:00语文
9:00—11:00数学
下午
14:30—16:30专业知识
14:30—15:30英语
78.满足什么条件可以申请技能拔尖人才?
答:(1)获教育部主办或联办的全国职业院校技能大赛三等奖及以上奖项的中等职业学校应届毕业生;
(2)获全省职业院校技能大赛一等奖的中等职业学校应届毕业生;
(3)具有高级工(含)以上职业资格并获得县级(含)以上劳动模范或同等荣誉称号(表彰文件中明确规定享受劳动模范待遇者)且具有中等职业教育学历的在职在岗人员。
满足上述三个条件之一,可在春季高考报名时申报技能拔尖人才,经省教育招生考试院审核并公示后,可免于春季高考“专业技能”和“专业知识”考试。
79.春季高考统一考试如何评卷,什么时间发布成绩?
答:“技能”部分的评卷、统分工作由各专业类别主考院校负责,时间安排在各类别考试结束后进行,主考院校在各自规定的时间段内,在学校网站向考生提供成绩查询。考生对成绩如有疑问,可于成绩正式公布后规定时间内,向主考院校申请复核,逾期不再受理。
“知识”部分的评卷统分工作由省教育招生考试院统一管理。所有考试科目实行网上评卷。客观题答卷由省教育招生考试院负责评阅,主观题答卷评阅由省教育招生考试院负责组织管理,评卷点负责具体实施。“知识”部分成绩将在6月26日前公布。公布成绩后,考生如对成绩有疑问,可于成绩正式公布次日起2日(自然日)内,向考试所在地县(市、区)教育招生考试机构申请复核,逾期不再受理。
80.春季高考统一考试招生录取分数线如何划定?
答:本科批。分两次划定文化录取控制分数线。第1次分专业类别根据招生计划数与考生成绩,按照招生计划1:1.1划定;第2次在考生填报第2次志愿之后,在有效生源范围内,分专业类别根据剩余计划数与考生成绩,按照招生计划1:1划定。
专科批。文化录取控制分数线分专业类别根据招生计划数与生源情况一次性划定;技能拔尖人才未达到本科线考生可填报专科志愿并录取。
81.春季高考各批次志愿是如何设置的?考生如何填报?
答:春季高考录取工作分三个批次进行,依次为本科提前批、本科批、专科批。
本科提前批,仅限经省教育招生考试院网站公示的技能拔尖人才填报。提前批实行以学校为单位的志愿模式,安排两次志愿填报,均设置1个高校志愿、4个专业志愿和1个专业服从调剂志愿。
本科批安排两次志愿填报,均实行以“专业(专业类)+学校”为单位的平行志愿模式,1个“专业(专业类)+学校”为1个志愿。考生每次填报志愿的数量最多不超过96个。第1次志愿填报资格线为首次确定的本科相应类别录取控制分数线,第2次志愿填报资格线为首次确定的春季高考本科相应类别录取控制分数线下50分。
专科批安排两次志愿填报,均实行以“专业(专业类)+学校”为单位的平行志愿模式,1个“专业(专业类)+学校”为1个志愿。考生每次填报志愿的数量最多不超过96个。其中高职院校专项计划志愿单设投档单位,填报1次志愿,均实行以“专业(专业类)+学校”为单位的平行志愿模式,1个“专业(专业类)+学校”为1个志愿。考生可填报志愿的数量最多不超过60个。
82.“3+4”转段考生需要参加哪些科目考试?需要填报志愿吗?
答:仅报考“3+4”转段的考生,需参加春季高考统一考试语文、数学、英语等科目考试,同时还需要参加转段对口本科高校组织的校测。由对口本科高校公示转段合格考生名单,省教育招生考试院统一办理录取手续,考生无需填报志愿。
兼报“3+4”转段和春季高考的考生,须参加春季高考统一考试语文、数学、英语、专业知识、专业技能测试等科目考试,同时还需要参加转段对口本科高校组织的校测。如考生未转段成功,可使用春季高考统一考试成绩填报相应批次志愿,参加后续春季高考集中录取。
83.实行“专业(专业类)+学校”志愿模式后,志愿填报有什么变化?
答:由原来的以“院校”为志愿单位,调整为以“专业(专业类)+学校”为志愿单位,1个“专业(专业类)+学校”就是1个志愿。“专业(专业类)+学校”志愿模式下,考生直接被投档到学校的具体专业,取消专业调剂。
84.春季高考本科批和专科批为什么采用“专业(专业类)+学校”的平行志愿模式?
答:春季高考采用“专业(专业类)+学校”的志愿填报和招生录取方式,这是高考改革的重要举措,意味着考生可以按照自己的兴趣特长,优先从专业角度选择高校并填报志愿。与以往相比,其优势主要体现在:
一是能够更好地维护考生利益。在考生选报的专业类别内,考生可以按照自己的专业理想自由选择志愿。取消专业服从调剂,可以最大限度地保障学生的专业选择权,有利于避免考生被调剂到不喜欢的专业,有利于学生专业、职业意识发展,有利于学生个性特长发挥,有利于学生成长成才。
二是能够显著提高考生志愿填报覆盖率。由院校志愿调整为“专业(专业类)+学校”志愿模式后,96个志愿能够填满大部分本科批、专科批志愿,考生志愿覆盖率显著提高。
三是能够促进高校进一步加强专业建设。“专业(专业类)+学校”的招生录取方式,有利于高校录取到具有明确专业志向的学生,对高校的专业建设和人才培养都提出了更高要求,可以促进高校进一步加强学科专业建设,提高人才培养质量。
四是能够强化相关领域人才培养。“专业(专业类)+学校”的志愿填报和招生录取方式,能够吸引更多考生选择自己擅长并心仪的专业,增加其学习动力,有利于人才成长,有利于国家相关领域人才队伍建设。
85.“专业(专业类)+学校”平行志愿投档后有退档风险吗?
答:平行志愿投档后也有退档风险。考生的体检、单科成绩、外语语种、英语口试、综合素质评价等因素不符合高校要求的,都有可能造成退档。这些因素由高校根据招生需要自主设定,并在招生章程中公布,考生在志愿填报前务必认真阅读相关高校招生章程。
86.考生投档后又被退档,能再补投到后面的“专业(专业类)+学校”平行志愿吗?
答:退档考生不能再补投到后面的专业平行志愿,只能参加剩余计划的下一次志愿填报和投档。
87.高考志愿填报一般需要考虑哪些因素?
答:志愿填报时,考生首先应该认真了解新高考招生录取的相关办法和规定,知晓自己所在类别的志愿设置和投档录取规则,然后再结合自己的选科、成绩等情况进行综合考虑。基本的考虑包括:
(1)成绩的高低。这是考生填报志愿的基础因素,直接决定了可选择的院校层次和专业去向。包括总分、位次、单科成绩等。
(2)专业及院校偏好。考生在进行专业和学校选择时,可以根据自身情况按以下三种思路考虑:
一是比较看重选择专业。如果考生有很强的专业偏好,就可以基于相同的专业类选择不同的学校,比如:考生喜欢计算机类专业,可以填报多所高校的计算机科学与技术或软件工程专业。
二是比较看重选择学校。考生根据自己的成绩,如果特别希望能到某几所学校上学,对专业要求不迫切,那就可以基于这几所学校选择尽可能多的专业,增加被这些学校录取的可能性,
三是对学校和专业均没有明显偏好。考生可以兼顾选择不同学校、不同专业的志愿组合。
总之,不管考生怎样填报志愿,都一定要充分考虑自己的考试成绩,且填报的96个志愿应有一定的梯度,增加投档机会。
(3)身体等条件。专业与身体状况有关联,有的专业受视力、色觉、器质性健康状况的限制;部分院校按专业学习要求,会对单科成绩和外语口语等方面提出规定;独立学院、民办院校和中外合作专业收费较高,选报其志愿还应考虑家庭经济状况。
(4)志愿的筛选及排序。选定专业及院校后,要根据本人意愿(如院校性质、地域、喜欢程度等)排序,正式确定志愿顺序。平行志愿的选报应遵循“冲一冲、稳一稳、保一保”原则,要将喜欢的专业及院校尽量往前排,最后要填一些录取希望比较大的志愿作为保底,志愿的填报应适当拉开梯度。
特别提醒:春季高考考生必须在本人选报的专业类别内,根据自身实际情况,综合考虑各种因素,合理选择专业及高校,尽可能报满可选择的所有招生专业。最后,根据自身喜好,合理安排好志愿顺序。
88.高考志愿填报要注意哪些问题?
答:高考实行网上填报志愿,考生要根据体检结论、报考类别、层次、选考科目等,结合本人成绩,参照《填报志愿指南》中招生专业计划或网上公布的缺额计划、高校《招生章程》进行志愿填报。志愿必须由考生本人亲自填报,学校、教师和家长等不得代填代报,更不得擅自修改。
89.考生被高职(专科)单独招生和综合评价招生录取后还能参加春季高考统一考试和夏季高考吗?
答:凡被高职(专科)单独考试招生、综合评价招生录取的考生(含运动专长考生和退役军人考生),不再参加春季、夏季普通高校招生统一考试及录取。
90.此前已被录取的考生,还有机会参加后续的院校专业录取吗?
答:已被录取的考生,不再参加后续志愿投档和录取。未录取的考生不影响后续志愿投档和录取。
91.填报志愿结束后,考生是否可以修改、放弃填报的志愿?
答:为确保公平公正,志愿填报时间结束后,不允许修改、放弃已填报的志愿,也不允许高校以考生放弃志愿或录取资格等理由退档。因此,请考生慎重选择志愿进行填报。
92.2024年普通高校招生录取中哪些群体可以享受加分照顾?
答:下列考生在录取时可以享受在其文化统考成绩总分的基础上增加一定分数投档照顾,达到高校投档条件的,由高校审查决定是否录取。同一考生如符合以下多项增加分数要求投档条件的,只能取其中最高一项分值加分,不重复计算:①烈士子女,可在其统考成绩总分的基础上增加20分投档;②在服役期间荣立二等功以上或被战区(原大军区)以上单位授予荣誉称号的退役军人,可在其统考成绩总分的基础上增加20分投档;③归侨、华侨子女、归侨子女和台湾省籍(含台湾户籍)考生,可在其统考成绩总分的基础上增加10分投档;④自主就业的退役士兵,可在其统考成绩总分的基础上增加10分投档。
93.高考加分照顾政策是否适用于所有的院校和招生类型?
答:根据教育部规定,所有高考加分项目及分值均不得用于高校不安排分省招生计划的艺术类专业、高水平运动队、高校专项计划等招生项目。
94.除加分照顾外,2024年普通高校招生还有哪些照顾政策?
答:第一类:平时荣获二等功或者战时荣获三等功以上奖励军人的子女,一至四级残疾军人的子女,因公牺牲军人的子女,驻国家确定的三类以上艰苦边远地区和西藏自治区,军队划定的二类以上岛屿工作累计满20年军人的子女,在国家确定的四类以上艰苦边远地区或者军队划定的特类岛屿工作累计满10年军人的子女,在飞或停飞不满1年或达到飞行最高年限空勤军人的子女,从事舰艇工作满20年军人的子女,在航天和涉核岗位工作累计满15年军人的子女,在实行顺序志愿投档的批次,参加全国统考录取并达到有关高校投档要求的,应予以优先录取。
第二类:公安烈士、公安英模和因公牺牲、一级至四级因公伤残公安民警子女参加全国统考录取的,按照公安部、教育部联合印发的《关于进一步加强和改进公安英烈和因公牺牲伤残公安民警子女教育优待工作的通知》(公政治〔2018〕27号)有关规定执行。国家综合性消防救援队伍人员及其子女参加全国统考录取的,按照应急管理部、教育部联合印发的《关于做好国家综合性消防救援队伍人员及其子女教育优待工作的通知》(应急〔2019〕37号)有关规定执行。退出部队现役的考生、残疾人民警察参加全国统考录取并达到有关高校投档要求的,在与其他考生同等条件下优先录取。经共青团中央青年志愿者守信联合激励系统认定,获得5A级青年志愿者的,达到有关高校投档要求的,在与其他考生同等条件下优先录取。
95.考生高考档案主要包括哪些内容?
答:考生高考档案包括中学(含高中、中职)档案和高考电子档案两部分。
中学档案由考生毕业中学负责按有关规定组建。应届高中毕业生档案材料应包括《山东省普通高中学生综合素质档案》(总三年)等;应届中职毕业生档案材料应包括毕业生登记表、考试成绩登记表等。往届毕业生档案材料为考生当年毕业中学档案或人事档案。
考生高考电子档案是高校录取新生的重要依据,内容主要包括考生基本信息、思想政治品德情况、高中学业水平考试成绩(合格考)和反映学生综合素质的材料、体检信息、高考成绩信息等内容。考生电子档案须与纸介质材料对应部分的内容一致。
96.考生的电子档案是如何管理的?
答:省教育招生考试院对考生信息进行汇总、整理并建立考生电子档案信息库。考生电子档案信息库一经建立,任何人不得擅自更改。考生高考电子档案中的高考成绩等信息仅供高校招生录取时使用。未经省教育招生考试院同意,有关部门及个人不得向高校、社会或他人提供。当年未被录取考生的电子档案不得向个人、高校或社会提供。
97.录取后,考生的纸质档案应该如何处理?
答:考生被录取后,考生本人应凭录取通知书、准考证、身份证等证件和材料(被民办高等学校录取的考生还须携带省教育招生考试院出具的《录取考生信息确认表》)到县(市、区)教育招生考试机构或毕业中学领取个人高考纸质档案,报到时交给录取学校。考生领取档案时要履行签字手续。考生务必加强个人档案保管,不得私自启封,严防丢失。
98.考生被高校录取后,需要办理户籍迁移吗?
答:根据山东省公安厅等部门联合印发的《关于调整驻鲁普通高等学校录取省内新生户口迁移政策的通知》(鲁公通〔2017〕109号)要求,驻鲁普通高校录取的省内新生可自愿选择将户口迁至学校所在地。被外省高校录取的我省新生,可根据国家及有关省政策选择是否办理户籍迁移。考生凭录取通知书、本人常住人口登记卡、居民身份证到有关部门办理户籍、党团关系迁移等。
99.新生入学报到时,须注意哪些问题?
答:《录取通知书》是考生取得入学资格的重要凭证,高校在新生入学时会进行新生入学资格复查。在报到时,考生要携带本人《录取通知书》、准考证、中学(人事)档案、录取照顾的原始证件,被民办高校录取的还包括《录取考生信息确认表》等相关材料,按高校有关要求,办理报到手续。不能按时报到的已录取考生,应向高校提出书面申请,经同意后方可延期报到。入学后,高校还将进行新生体检复查复测。考生入学后,如被发现存在伪造材料取得报考资格、冒名顶替、体检舞弊或其他舞弊等行为,按照有关规定将予以清退。
100.考生在高考中有违规行为会受到什么处理?有什么严重后果?
答:在国家教育考试中有违纪作弊行为的考生,将按照《中华人民共和国教育法》《国家教育考试违规处理办法》《普通高等学校招生违规行为处理暂行办法》所确定的程序和规定,给予严肃处理,视情节轻重给予其“取消该科考试成绩”“报名所参加考试的各阶段、各科考试成绩无效”“1—3年内暂停参加各类国家教育考试”等相应处理。涉嫌犯罪的,移送司法机关追究刑事责任。
对在高考中违反考试规定作弊的考生,省教育招生考试院将按规定上报作弊考生信息,记入国家教育考试诚信档案。如果考生具有“为他人实施前款犯罪提供作弊器材或者其他帮助的”“为实施考试作弊行为,向他人非法出售或者提供第一款规定的考试的试题、答案的”“代替他人或者让他人代替自己参加考试的”等情形,除受到教育行政部门或教育招生考试机构给予的相应处理外,还将追究其刑事责任。
★特别提醒:对在高考(包括教育部授权省级教育招生考试机构和高校组织的考核,艺术、体育等专业测试,保送生综合考核,高职专业分类考试等)中违反考试规定认定为考试作弊的考生,将给予其“报名所参加考试的各阶段、各科考试成绩无效”处理。这意味着高校综合评价测试、艺术类统考、艺术类校考、体育类专业测试中作弊考生,不仅该项测试成绩无效,其高考文化课成绩也全部无效,考生将无法参与高考投档录取。
广大考生应知晓并自觉遵守有关考试纪律和考试规则要求,清楚认识考试违规所产生的严重后果和危害,做到诚信应考,拒绝和抵制考试违规作弊行为。
